银川市自然资源局
行政规范性文件
索 引 号:000014349/2025-00612 效力状态:有效
发布机构:银川市自然资源局 成文日期:2025-09-25
责任部门:银川市自然资源局 发布日期:2025-10-09
银川市自然资源局关于印发《银川市城镇开发边界内详细规划动态维护实施细则(试行)》的通知

兴庆区、金凤区、西夏区自然资源局,机关各科室、局属各单位:

现将《银川市城镇开发边界内详细规划动态维护实施细则(试行)》印发给你们,请遵照执行。

银川市自然资源局

2025年9月25日

(此件公开发布)

银川市城镇开发边界内详细规划动态维护实施细则(试行)

第一条为进一步规范城镇开发边界内详细规划(以下简称详细规划)动态维护管理,提高规划服务保障能力,根据《中华人民共和国城乡规划法》《宁夏回族自治区国土空间规划条例》《自然资源部关于加强国土空间详细规划工作的通知》《自然资源部关于扩大深化低效用地再开发试点工作的通知》《宁夏回族自治区自然资源厅关于加快推进国土空间详细规划编制工作的通知》等相关法律法规和政策规定,结合我市实际,制定本实施细则。

第二条 本实施细则所称动态维护,是指详细规划实施过程中,在不突破总体规划和详细规划强制性管控要求的前提下,对已经批准实施的详细规划进行深化、细化和优化完善。动态维护不视为修改详细规划。

动态维护包括技术修正和弹性平衡两种方式。

第三条 符合以下情形的可以组织开展详细规划技术修正:

(一)因土地权属、建设现状、地形图信息错(缺)漏等原因,需要结合有效证书更正规划用地边界、土地用途或开发强度控制指标的;

(二)符合城市发展导向,满足公共利益需求,且对周边地区及居民无不利影响,对公益性公共设施和市政交通设施用地的规划控制指标进行修正的;

(三)对道路断面、交叉口形式及渠化措施、港湾公交站、机动车出入口、停车位进行修正的;

(四)因文本、图表中信息不全、表达不准确等原因,需要完善规划成果的;

(五)因新旧用地分类标准变化,需要按照新的用地分类标准转换的;

(六)规划土地用途二级类不改变,三级类之间转换的;

(七)规划布局及主要功能保持不变的情况下,对地块边界进行微调的;或增加公共空间面积,不涉及其他权益矛盾地块边界调整的;

(八)因城市更新、盘活闲置用地等需要,在不突破强制性指标的前提下,对退让距离进行修正的;

(九)法律法规或国家、自治区有关文件中明确可以适用详细规划技术修正的。

第四条 符合以下情形的可以组织开展详细规划弹性平衡:

(一)独立占地的公共管理与公共服务设施在保持规划面积基本不变,位置和用地边界调整的; 

(二)规划布局及主要功能不变的情况下,对支路进行优化的;

(三)经营性用地调整为公益性用地及公益性用地之间用地性质调整的;

(四)一类工业用地与一类物流仓储用地之间性质调整的;

(五)因布局优化、品质提升和项目实施等需要,增加交通、市政以及公共性地面、空中、地下连接体等特定建(构)筑物的;

(六)调整或增加对地下空间开发利用要求的。

第五条 辖区政府、行业主管部门及土地使用权人等(以下简称申请主体)可以向自然资源主管部门提出详细规划动态维护申请。

自然资源主管部门也可以根据工作需要主动开展详细规划动态维护。

第六条 详细规划动态维护应当按以下程序进行:

(一)申请主体依据详细规划编制事权向自然资源主管部门提交开展详细规划动态维护的书面申请和相关材料,说明详细规划动态维护的原因、必要性及内容;

(二)经自然资源主管部门审核,认为符合本实施细则有关情形的,由自然资源主管部门组织编制详细规划动态维护方案;

(三)动态维护草案完成后,自然资源主管部门组织召开专家部门论证会,形成论证意见;

(四)自然资源主管部门对详细规划动态维护方案进行公示,公示时间不少于7个工作日;

(五)公示期满后,自然资源主管部门汇总有关意见形成详细规划动态维护方案,按程序提交本级人民政府专题会研究;

(六)动态维护方案经批复后,自然资源主管部门组织按照统一技术要求和数据标准完善详细规划数据库。

第七条 为支持产业转型升级和城镇功能品质提升等实际需求,兼容用地(建筑)比例不超过30%且符合以下情形要求的,认定为符合详细规划,不需要对已经批准的详细规划成果进行动态维护。

(一)城镇住宅用地(0701)兼容城镇社区服务设施用地(0702)、文化活动用地(080302)、幼儿园用地(080404)、零售商业用地(090101)及餐饮用地(090103);

(二)公共管理与公共服务用地(08)兼容城镇社区服务设施用地(0702)、公用设施用地(13)及社会停车场用地(120803);

(三)交通场站用地(1208)兼容公用设施用地(13);

(四)绿地与开敞空间用地(14)兼容文化用地(0803)、体育用地(0805)、公用设施用地(13)、城镇村道路(1207)及社会停车场用地(120803);

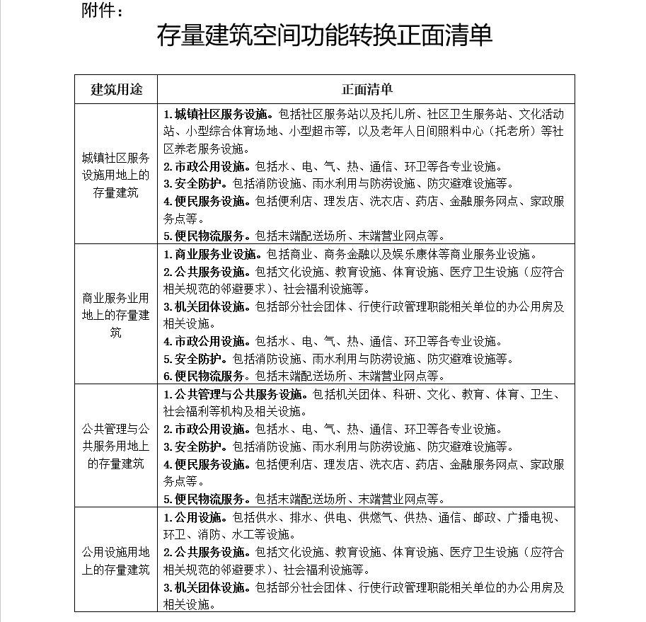
(五)涉及存量建筑空间功能转换的,在确保安全、保障公共利益、维护合法权益的前提下,应符合功能转换正面清单管理要求。

第八条 本实施细则适用于银川市兴庆区、金凤区、西夏区。灵武市、贺兰县、永宁县可参照执行。

第九条 本实施细则由市自然资源局负责解释。

第十条 本实施细则自2025年10月26日起施行,有效期至2027年10月25日。施行期间,法律、行政法规和国家、自治区另有规定的,从其规定。

附件:存量建筑空间功能转换正面清单



附件:

银川市自然资源局发布