无障碍 | 长者版

当前位置: 首页>政府信息公开>政府部门信息公开>银川市人民政府办公室>法定主动公开内容>政策解读

解读方式:图文方式 生成日期:2020-05-07
来源:银川市人民政府办公室 解读单位:银川市人民政府
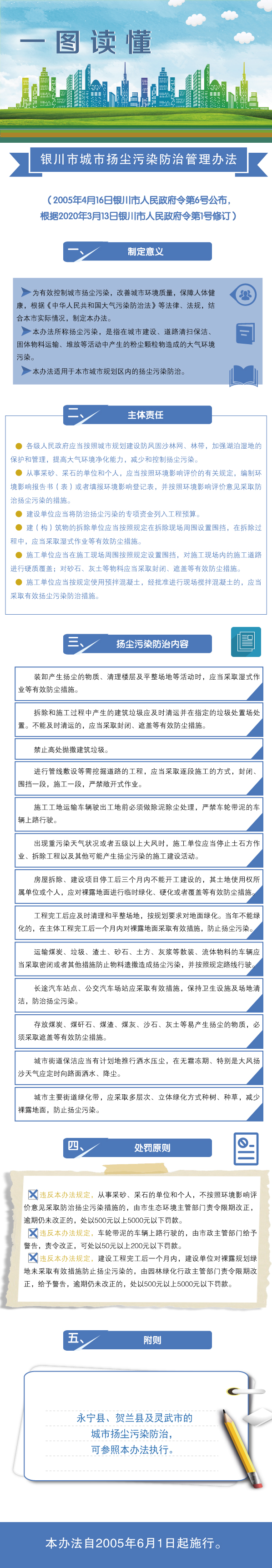
政策原文:银川市城市扬尘污染防治管理办法

一图读懂《银川市城市扬尘污染防治管理办法》



政策咨询:您还可通过“市长信箱”栏目提交咨询留言,相关责任部门会为您详细解答。

点击提交留言

扫一扫在手机打开当前页